Multiphysics voor IronCAD

Simuleer en analyseer je ontwerp direct in je CAD-model

Multiphysics voor IronCAD is een geïntegreerde FEA-simulatie add-on waarmee je direct binnen IronCAD berekeningen uitvoert. Je voegt materiaal, krachten en randvoorwaarden toe en krijgt direct inzicht in spanningen en vervormingen.

Omdat de simulatie gekoppeld blijft aan je model, worden wijzigingen automatisch opnieuw doorgerekend. Zo kun je sneller itereren en ontwerpkeuzes beter onderbouwen. Deze FEA-simulaties helpen je om ontwerpkeuzes sneller te valideren.

FEA simulatie van een mechanisch onderdeel met spanningsverdeling in Multiphysics voor IronCAD

Werken binnen je bestaande workflow

In plaats van modellen te exporteren naar externe software, werk je gewoon verder in IronCAD. Dat maakt het proces overzichtelijker en voorkomt onnodige stappen in je workflow.

Aanpassingen in je ontwerp zijn direct door te rekenen, zonder dat je instellingen opnieuw hoeft op te bouwen. Zeker bij meerdere iteraties scheelt dat merkbaar tijd.

Van model naar inzicht

Het opzetten van een analyse sluit aan op hoe je al werkt in CAD. Je definieert materiaal en belastingen en start de berekening.

De resultaten worden direct zichtbaar in het model, met duidelijke visualisaties van spanningen en vervormingen. Dit maakt het makkelijker om snel te zien waar aanpassingen nodig zijn.

Multiphysics animation

Breed inzetbaar voor simulatie

Multiphysics combineert verschillende analysemogelijkheden in één omgeving. Daardoor kun je een ontwerp vanuit meerdere invalshoeken beoordelen. Dit maakt de software geschikt voor zowel snelle controles als meer uitgebreide simulaties. Je kunt onder andere analyses uitvoeren voor:

Spannings- en vervormingsanalyse

Thermisch gedrag

Dynamische respons zoals trillingen en frequenties

Stabiliteit en knikgedrag

Ook voor complexere toepassingen

Voor meer geavanceerde vraagstukken biedt Multiphysics extra mogelijkheden, zoals het werken met niet-lineaire materialen of grotere vervormingen.

Hierbij kun je denken aan:

  • Niet-lineair materiaalgedrag zoals kunststoffen of schuimen
  • Grote vervormingen en rotaties
  • Dynamische analyses en modale respons
  • Geavanceerde knikanalyse

Hiermee kun je het gedrag van een ontwerp realistischer beoordelen, ook bij complexere belasting.

FEA Simulation in IronCAD | Quick Setup with Multiphysics

Inzicht tijdens het ontwerpen

Door simulatie al vroeg toe te passen, krijg je sneller zicht op mogelijke problemen. Dat helpt om efficiënter te werken en keuzes beter te onderbouwen. In de praktijk leidt dit vaak tot minder fysieke tests en een soepeler ontwikkelproces. De geïntegreerde FEA-software maakt het mogelijk om simulaties uit te voeren zonder externe tools.

Naadloos onderdeel van IronCAD

Multiphysics werkt direct op bestaande modellen en sluit aan op je workflow. Assemblies worden meegenomen en tools voor mesh en resultaatweergave zijn geïntegreerd.

Alles blijft binnen één omgeving, wat het werken overzichtelijk houdt.

Zelf ervaren

Probeer Multiphysics zelf of bekijk een tutorial op de IronCAD Academy om snel inzicht te krijgen in de mogelijkheden.

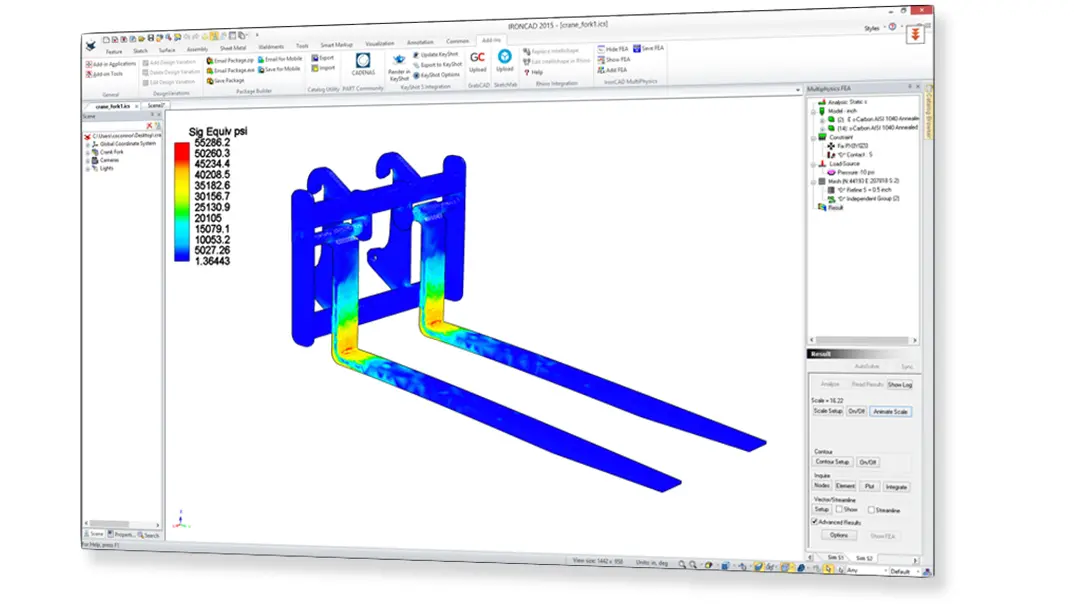
Vervormingsanalyse van vorkconstructie met doorbuiging in Multiphysics voor IronCAD

Nieuwsgierig?

Download de IronCAD proefversie
en ontdek hoe het werkt